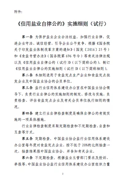
为保护盐业企业合法权益,加强行业自律,促进企业守法、诚信经营,引导企业公平竞争,近日(3月24日),中国盐业协会印发《<信用盐业自律公约>实施细则(试行)》,重点就违反《信用盐业自律公约(试行)》相关条款给予相应的惩处措施。
要了解《<信用盐业自律公约>实施细则》(试行)的相关内容,首先要从《信用盐业自律公约》(试行)说起。
2017年11月6日,为规范盐行业市场主体行为,营造盐行业诚信经营氛围,提高盐行业社会信用度,中国盐业协会制定《信用盐业自律公约(试行)》。该《自律公约》从守法合规、确保食盐质量与安全、防止安全生产事故、坚持诚信经营、开展诚信文化建设、设立诚信管理机构等6方面进行行业自律。各食盐定点批发企业、食盐定点生产企业和中国盐业协会会员单位可自愿加入信用盐业自律公约。
由于中国盐业协会的行业协会属性,《信用盐业自律公约(试行)》并不具备强制执行力。同时,《自律公约》虽然明确了相关单位的义务(自律条款),但在执行和监督方面没有相对细化的措施。
此次中国盐业协会发布的《<信用盐业自律公约>实施细则(试行)》,可以说是对2017年《信用盐业自律公约(试行)》的有益补充。
我们可以看一看《<信用盐业自律公约>实施细则(试行)》对自愿加入单位作了哪些方面相对明确和硬性的约束性规定。
| 01 | 建立行业检查秩序 |
通过采取定期检查和不定期检查、自查和互查等方式,加强行业自律。
定期检查:中国盐业协会盐行业信用体系建设办公室每年度对食盐定点企业,按不低于 20% 的比例抽查一次,抽查结果报中国盐业协会,并告知有关企业。
不定期检查:根据盐业主管部门要求及投诉、举报等,中国盐业协会盐行业信用体系建设办公室组织力量进行针对性检查,检查结果报盐业主管部门和中国盐业协会,并告知有关企业。
自查:企业每年自查一次,并将结果报中国盐业协会。
互查:中国盐业协会每年组织企业之间开展互查。
| 02 | 出台具体惩处措施 |
对违反《信用盐业自律公约(试行)》,导致行业利益受损的单位,根据行为内容和情节严重程度,作出了相对具体的约束性规定。
1
对违反公约第四条 1 款的(守法合规),依法处理,依规执行,对不履行盐行业自律义务,有损行业和他人利益的行为,视情节轻重采取通报、降低信用等级直至取消会员资格。
2
对违反公约第四条 2 款的(确保食盐质量、供应安全),按照《产品质量法》 《食品安全法》处理。对不遵守食盐储备制度,视情况给予质询、通报批评、限期整改,对整改不到位的,给予信用等级降级直至摘牌处理。
3
对违反公约第四条 3 款的(坚持安全生产,防止安全生产事故),严格按照《安全生产法》处理,视事故情况给予信用等级降级直至摘牌处理。
4
对违反公约第四条 4 款的(坚持诚信诚信经营,规范盐业市场秩序),视情节轻重采取警示、内部通报、公开曝光、降低信用等级或摘牌、暂停行使会员权力、取消会员资格等处分措施。
5
对不设立信用管理机构,未建立信用管理制度的,在信用等级评定上给予扣分处理。
6
对有严重失信行为的企业,列入重点关注名单直至失信名单,对列入失信名单在一定期限内不能及时修复的,建议省级盐业主管部门取消食盐定点企业资格。
我国自2017年起正式实施盐业体制改革以来,在市场化改革的大浪潮下,食盐定点批发企业和食盐定点生产企业积极适应盐业体制改革新常态,食盐质量安全和供应安全得到较好保障、食盐价格总体平稳、食盐供应品种日趋丰富、消费者选择多元、市场活力不断释放,盐业体制改革总体取得较好成效。
然而,在食盐市场总容量、尤其是小包装食盐销量相对恒定,各盐企产品同质化严重的大背景下,为了分得食盐市场的一杯羹,低价竞争仍是大多数盐企在抢占市场份额时的主要武器,食盐行业陷入低价竞争、过度竞争、无序竞争、零和博弈的红海,“饿死同行、亏死自己”,很大一部分企业甚至“赔本赚吆喝”,看似销量大增,其实在低价竞争和高昂的销售费用、人工成本挤压下,企业基础处于微利状态甚至亏损状态。看似风光无限,实则有苦难。
食盐行业从“同舟共济”演变为“同舟互害”,导致行业整体利益受损。
推进行业自律体系一直是社会信用体系建设的重要组成部分。2014年10月31日,民政部、中央编办、国家发展改革委、工业和信息化部、商务部、中国人民银行、国家工商总局、全国工商联以民发〔2014〕225号印发《关于推进行业协会商会诚信自律建设工作的意见》。该《意见》从支持行业协会商会参与行业信用建设、推动行业协会商会建立健全行业自律机制、加强行业协会商会自身建设、完善保障措施等4方面提出了作出了13项规定。
此次,中国盐业协会升级《信用盐业自律公约(试行)》2.0版,显然是针对盐改四年来行业乱象,针对原《自律公约》的不完善之处的一次自我升级。
期待借助《<信用盐业自律公约>实施细则(试行)》的出台的契机,相关政府部门能够加强对食盐市场的监管,保护合法,打击非法;中国盐业协会加强对会员单位的引导和监督约束,营造良好的行业自律氛围;食盐行业相关企业能够敬畏法律法规、遵守市场规则、遵循企业道德、尊重竞争对手,严格按照《自律公约》和《实施细则》相关要求,合规守法诚信经营,共同营造食盐行业良好发展环境,提升行业整体利益,推进行业健康稳定发展。
信用盐业自律公约





信用盐业自律公约实施细则



